“automating manual processes intelligently is not simple... neither is digitizing products...zoral automation platform (zoral) does both, quickly and easily.”
Many businesses are automating manual processes and decisions in order to stay competitive. Below are some of the reasons,
- Grow revenue without linear cost increase
- Eliminate repetitive manual work
- Increase digital and geographic coverage
- Respond to competitive/regulatory pressure
- Improve core KPI’s
- Quicker response to customer needs
- Improve “time to yes” and “time to cash”
- Improve margins
- Improve data quality
- Protect existing revenue streams
To accomplish this corporations typically buy and integrate a range of software products, such as workflow, OCR, RPA, decision engines, etc. This is not ideal, as, many automation functions can’t be broken down into separately designed, non-cohesive products and still remain effective. zoral has solved this problem.
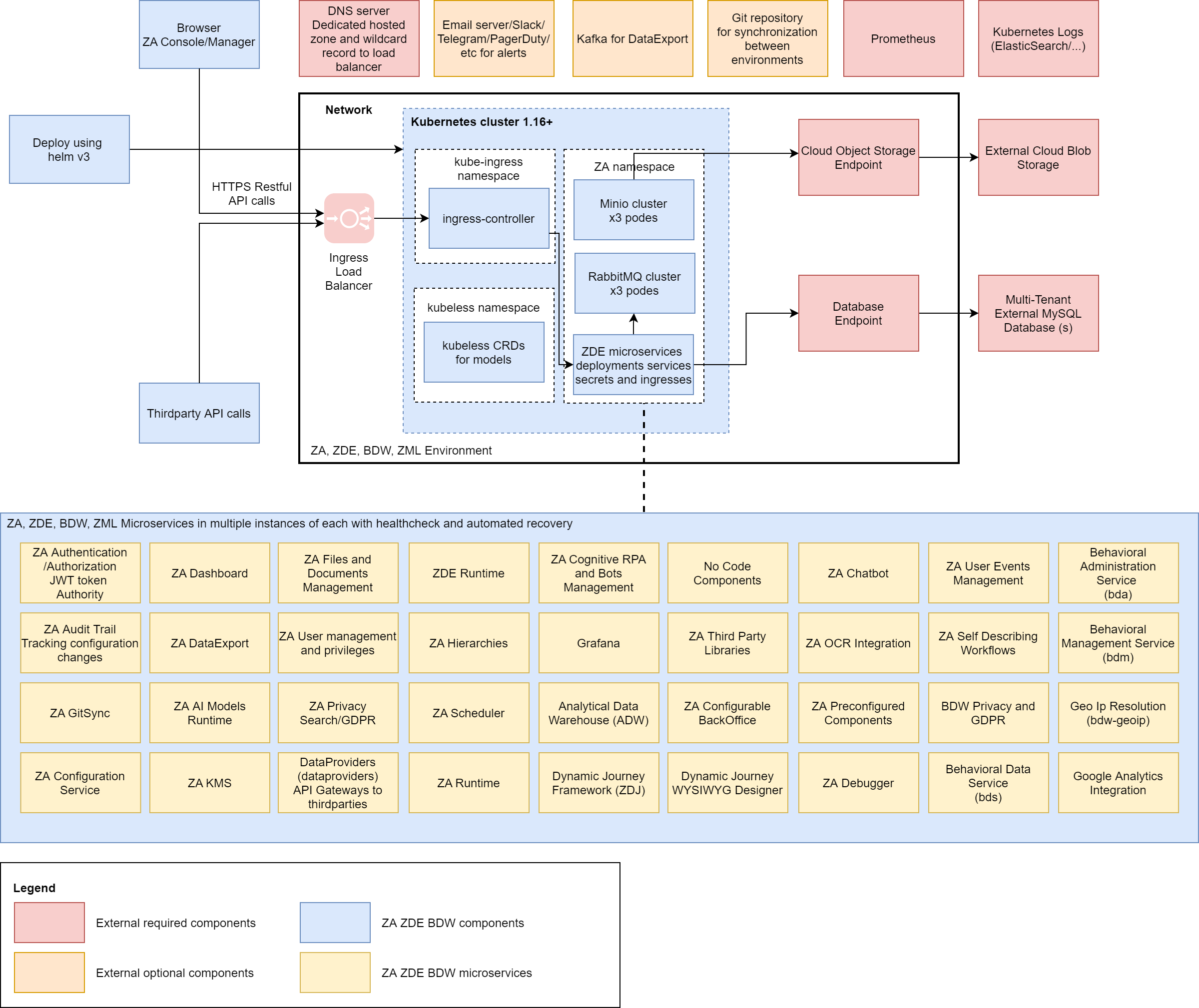
zoral modular automation platform
Provides all necessary components to automate even the most complex mortgage, banking, and finance processes and decisions. It’s modular, micro-services architecture supports partial or full end-to-end automation.
Zoral was designed from the outset to be “intelligent”, making full use of AI/ML automation techniques.
Zoral is a low code/no code, rapid build-and-deploy automation software.
Zoral is a low code/no code, rapid build-and-deploy automation software.
With Zoral you can digitize, integrate, automate and control your processes and decisions.
zoral has centralized logic and control
Zoral business logic, omnichannel customer interactions, and workflows are all controlled, configured and executed centrally. So you can see the whole picture, quickly optimize, and adapt to the constantly changing business environment.
This is important. Business automation logic needs to be in one place. If it’s fragmented across different systems, it becomes hard to see, maintain, control and change. Fragmentation increases costs and slows time to react.
zoral is rapid to deploy and adapt
Nothing stays the same. Products, channels, data, workflows, business logic, decisioning, compliance, regulation, customer interaction/behavior, and competition, all change over time.
Zoral allows business users to manage and control changes rapidly and easily from a single console.
Zoral modules are all architecturally interconnected and designed as such from the outset. Therefore, there is no need to spend time integrating and maintaining multi-vendor automation system components, or write and maintain complex integration code.
zoral is scalable
zoral’sarchitecture and micro services design allows it to scale from a few transactions per hour to 10,000 per second and more. It handles automation processes from the smallest to the largest seamlessly, without imposing unnecessary complexity.
zoral provides visibility
Zoral allows your team to have their own view and control of KPI’s, performance, process flows etc. Each can have a highly configurable, customised dashboard showing their core KPIs as both real-time views and historic analysis.
zoral combines process workflows with a world-class decision engine
Zoral contains a world class decision engine (
Zoral DE) component.
Zoral DE is a sophisticated, multi-functional, decisioning and workflow automation system. It supports ultra-high speed STP, intelligent workflows and processes. Using
Zoral DE the business user can design and execute complex workflows for both process, and intelligent next-best action decisions. Its sub-components and functions include:
- Extensible library of heterogeneous data and 3rd party connectors
- Process and decision workflow versioning, execution, re-use, and deployment controls
- Low code / no-code rules, policies, functions, and intelligent workflow evaluation and optimization
- Interface to integrate models, model libraries and analytical services
- Real-time decisioning, and intelligent next-best-action support
- Scheduling
- Testing, development, sampling

- Hosting configurations
- Analytical/modelling environment (batch testing, A/B testing or champion/challenger, AI/ML models deployment and testing etc.)
- Sophisticated modelling support (e.g. linear, non-linear functions, deep learning, NLP, OCR)
- Configurable dashboard reporting (system, model performance, core KPI’s etc.)
- Configurable monitoring and alerts
- Audit and security controls
zoral cognitive robotic process automation (RPA)
There are times when connecting via API’s is not sufficient or possible. Over time, many organizations inherit/develop legacy applications which are critical to their operations. Keeping these alive and functioning often requires significant manual effort just transferring information from one system to another. This also has an adverse impact on data consistency and quality.
Zoral developed cognitive RPA to solve this problem. zoral rpa allows the organization to automate across disparate systems, replacing manual effort with autonomous robots, without changing the existing technology.
Features include:
- Powerful low code, no code, visual RPA designer with extensive role-based, security credentials control
- Rapid build of automated data exchange, and bi-directional process interactions with web sites, legacy systems, any 3rd party systems
- Centralized, highly scalable, fault-tolerant RPA deployment, scheduling, monitoring and control
- Seamless integration of RPA tasks and components in process and decisioning workflows to facilitate automation lifecycle management
- Integration of AI/ML providing powerful cognitive RPA functionality
- Creation and management, version control of re-usable sub-workflows and RPA components
- Seamless RPA components integration into Zoral audit, GDPR and logging sub-system
- Seamless integration to Zoral process and decision monitoring sub-systems
- Seamless integration with Zoral OCR and AI/ML model libraries
essential functions for automation
To automate you have to:
digitize- CX/UI customer journeys
- Self-service portals
- Customer behaviour
- Documents ingestion, and categorization
- OCR – extraction of data
integrate data via:- API
- software robots
- variety of DBMS
- notifications, alerts, payment and other types of events
- actions using software robots

intelligently automate- Business processes
- Digital products
- AI
- Software robot tasks
- Decision workflows across front-, middle-, and back-office
- Back-office roles and tasks to reduce or eliminate manual processes
- Policies
- Business rules/logic
- Compliance
- Data quality
- Quality control
- A-B testing and process improvements
- Conditions
- Multi-channel notifications
- Payments
- Alerts
- E-documents
- BI
- Multiple domain data models
- Reference data
- Data monetization
control- Process and decisioning
- Audit
- User roles
- Sign-off procedures
- Security
- Dashboards and monitoring of KPIs
- Iterations and versions
- Testing
- Documentation
- Deployment
- Channels
- Many more
additional zoral automation modules include
- Behavioral data warehouse
- Analytical data warehouse (ADW)
- Intelligent OCR
- AI-driven chat bots
- AI models library